开年伊始,DeepSeek 大模型的横空出世,以破圈之势重构全球 AI 产业格局。这场由技术突破引发的认知革命,也在教育领域掀起一场宏大而深刻的行业变革。
从利好政策频发,到垂直模型井喷,从教学流程赋能,到商业模式重塑,从人才培养模式变革,到教育「不可能三角」打破,政策红利、技术迭代与商业创新形成共振,一个全新的 AI 赋能教育的时代正加速到来。
2025 年 10 月,面对行业全新阶段,多鲸教育研究院出品《2025 AI 赋能教育行业发展趋势报告》更新版,深度解析政策、市场、技术与行业格局,聚焦十大核心趋势,为教育行业提供全面的方向指引和战略洞察,助力机构抢占先机、开拓未来。
AI 赋能教育是一种新型教育模式,通过 AI 技术来变革教学主体、学习主体、教学载体
AI 赋能教育,也可称「AI+教育」或「教育+AI」,是一个综合性的概念,指的是将人工智能技术深度融入教育核心场景和流程,促进关键教育场景的智能化以及关键业务流程的自动化,大幅提高管理者及师生多方的效率和质量,创新教育教学生态,从而推动传统教育的教学主体、学习主体、教学载体发生根本性变革的一种新型教育模式。
更广义地讲,AI 赋能教育不仅仅局限于技术层面的应用,更代表着一种教育理念和教育模式的革新,从以教师为中心的线性教学转变为以学习者为中心的智能驱动。

AI 对教育的赋能价值主要体现在推动教育全环节升级、教育资源持续进化、教育智能中枢构建、教育生态不断完善,具有覆盖全面性、内容革新性、系统整合性、精准适配性四大主要特征。
AI 赋能教育不仅实现了从「标准学」到「精准学」的跨越,更弥合了经济发展带来的教学质量差异,一定程度上打破了教育个性化、高质量、大规模的「不可能三角」。


近年来,人工智能技术加速发展,尤其是大模型技术的推广应用,深刻冲击着传统教育的发展模式。积极拥抱人工智能、响应国家「人工智能+行动」是教育创新的关键机遇,通过 AI 赋能教育促进教育的高质量发展,是建设教育强国的重要路径。
中国政府高度重视人工智能对教育发展的深刻影响。自 2017 年《新一代人工智能发展规划》发布以来,国家层面陆续出台系列政策文件,从战略规划到实施方案,系统推进人工智能与教育深度融合,构建「人工智能+教育」生态体系,为实现「人人皆学、处处能学、时时可学」的教育愿景提供坚实支撑,从而加快推进教育数字化进程,助力教育强国建设。

响应国家顶层设计,北京、上海、深圳、广州等多地教育部门相继出台具体行动计划,大力推动 AI 赋能教育发展。在系列政策的持续推动下,AI 与教育融合不断深化,尤其在一线城市,逐步形成了创新示范路径,涌现出多样化的发展模式和教育新样态。

政策落地效果显著,在人才培养、技术应用、机制建设、基座构筑等方面取得阶段性成果
随着 AI 赋能教育相关政策的深入实施,地方和学校围绕人工智能人才培养、AI 技术广泛应用、智慧教育机制建设、智慧教育基座构筑等方面开展大量探索实践,积极推动应用落地,形成了可复制、可推广的实践成果,AI 赋能教育加速全面普及。


从技术发展阶段来看,AI 赋能教育经历了萌芽期、形成期、发展期、爆发期四个阶段。尤其 2022 年后,大模型的出现及应用,推动 AI 赋能教育进入爆发成长时期。
从结合程度来看,在萌芽期与形成期,AI 技术自身仍处在探索阶段,极不成熟,仅能实现局限应用,不具备变革教育行业的能力;进入发展期,随着 AI 在自然语言处理、计算机视觉等方面的能力跃升,AI 技术从理论迈向商业化,推动了教学资源的数字化迁移;在爆发期,依靠大模型强大的理解、生成和泛化能力,AI 已更够触及教学结构的深层变革。

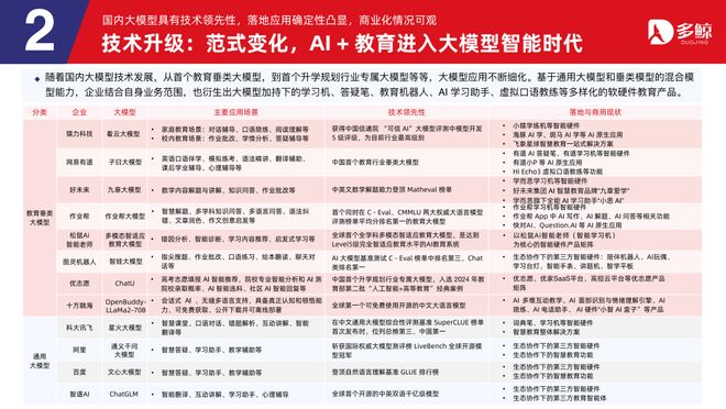
从人工智能早期、机器学习时代,到深度学习崛起,再到如今的大模型时代,技术不断升级,技术范畴逐步细化、能力逐层递进。尤其是大模型,作为引领这一轮科技革命和产业变革的战略性技术,具有溢出带动性很强的「头雁」效应,引发了 AI 赋能教育领域的技术范式变化。
随着以大模型为代表的新一轮技术范式的不断成熟,许多公司选择混合使用通用大模型和自有小模型,将通用模型的强大能力与自有小模型在特定领域的优势,两相结合,进而变革教育。

尽管自 2013 年起,AI 技术就已经在教育领域有所发力,出现了拍照搜题、口语测评、分级阅读、自适应学习系统等产品,但这一阶段的人工智能技术主要依靠传统的机器学习手段,存在用户体验粗糙、教学效果模糊等问题。
相比传统机器学习模型(判别式 AI),大模型(生成式 AI)在核心能力上全面提升,在语言、语境、意图、逻辑等理解与推理能力方面接近或超过人类基准,将全面革新教育产品智能水平和交互方式,赋能教育全流程,推动 AI+教育应用和效果更进一步。

随着国内大模型技术发展,从首个教育垂类大模型,到首个升学规划行业专属大模型等等,大模型应用不断细化。基于通用大模型和垂类模型的混合模型能力,企业结合自身业务范围,也衍生出大模型加持下的学习机、答疑笔、教育机器人、AI 学习助手、虚拟口语教练等多样化的软硬件教育产品。

从自研到开源,AI 技术门槛下降,DeepSeek 催化 AI+教育进入「全民时代」
2025 年,DeepSeek 的爆火和开源打破了 AI+教育行业先发企业构建的技术护城河。DeepSeek 的强推理能力、低成本、开源特性使得国内 AI 大模型在教育领域达到大规模可用级别,众多教育企业争相接入,大幅缩小了各大厂商的底层模型能力差距。
至今,已有多家头部教育企业宣布接入 DeepSeek,这些企业涵盖了从 K12 教育到职业教育、从智能硬件到在线学习平台的多个细分领域,进一步推动教育行业进入大模型智能时代。


在全新的 AI 时代,传统的素养体系已难以满足个人和社会发展的需求。面向新时代的未来教育,需顺应培养学生具备 AI 时代素养体系,其中人才培养的目标导向、信息处理、决策方式、技术应用、协作模式、培养方式、适用场景也随之发生变化。
AI 时代素养体系既要体现技术维度与价值观、知识、技能维度交叉决定的能力结构,又应体现学生的能力发展阶段。联合国教科文组织构建了一套学生人工智能能力框架,该框架涵盖对 AI 的理解、应用和创造,多层面相对独立又有机统一、螺旋进阶。

中国教育部顺应 AI 时代人才素养体系需求,通过新课标改革启动教育供给侧结构性调整:2022 版新课标首次将人工智能纳入义务教育课程体系,并联合九部门推动教育数字化,明确要求课程内容与 AI 产业需求动态对接;同时,推动产业人才培养体系化重构,构建覆盖基础教育至高等教育的 AI 课程群,通过校企共建、分层培养等举措,实现人才培养与新工科、新文科、新医科、新农科、新商科等前沿领域的精准衔接。

AI 推动教育均衡,从发展基础、内容质量、评价结果三重维度,实现精准教育
公平普惠、个性化是教育追求的终极目标。传统教育受制于地域资源分配不均、师资力量短缺、标准化教学模式等结构性矛盾,难以实现真正的教育均衡发展与高质量个性化育人。而 AI 的应用加速了教育体系的智能化重构,通过技术赋能实现地域限制的突破、教育成本的降低,以及教育资源的开放共享,推动教育均衡,并向精准教育的新阶段迈进,最终构建起「人人皆学、处处能学、时时可学」的终身学习型社会。


历经传统教学阶段、教育信息化初步及深化阶段,产业迈入 AI 赋能教育阶段
在政策引导、技术升级和需求变革之下,人工智能技术在教育领域的应用愈发广泛,包括校园建设、资源开发、流程优化、教学评价、素养提升、数据应用,涵盖教与学以及教育行业发展各个层面,实现着从智能到治理、从智能到质量、从智能到秩序三个维度的升级。近几年,我国提升教育智能水平,迈入 AI 赋能教育阶段,在 G 端进校、C 端应用、B 端服务等方面均取得积极成效。

产业发展过程中,不同公司先后入局,不断在各自赛道中深耕,丰富产业生态。当下,AI+教育行业的参与者可分为两大类:一类为教育科技企业进行 AI 技术升级,其深耕教育行业多年,拥有较强的综合实力,包括品牌、师资等,为 AI 落地提供了坚实基础。另一类为 AI 技术公司赋能教育行业落地,其拥有强大的资金和技术优势,可灵活切入教育场景。总之,不同阶段新兴企业的进入都为市场带来了新的竞争活力,推动产业进一步发展。

当前产业格局下,AI+教育行业解决方案主要覆盖校园端、教企端和用户端,可为不同细分领域提供全方位的技术赋能。
校园端,以教育信息化升级为主,头部厂商具备整合能力,提供全面解决方案;集成方招标分包,邀请上中下游厂商共同参与,产业向更智能、更安全、更全面、更精准的方向演进。
教企端,AI 技术赋能「前端招生-中台教研及管理-后端教学服务」以及企业运营管理、赛事出口等全链路,旨在为企业降本增效。
用户端,在 AI 技术赋能下,机构通过软件或软硬一体解决方案,满足用户智适应学习、智能硬件产品、个性化内容推荐等诸多需求。


AI 赋能区域政府及教育局、校园、家庭管理侧,综合管理场景成为 AI 技术与教育深度融合的重要阵地。人机协同模式依托 SaaS 化智慧校园解决方案蓬勃发展,凭借云端部署的灵活配置特性,实现管理与教学的全流程智能化升级。目前,从区域数据治理到课程智能编排到学生个性化发展指导,从校园安全智能监控到教学资源动态调配,SaaS 化智慧校园解决方案已覆盖校园场景的各个环节,推动教育管理向集成化、智能化、科学化方向发展。

AI 赋能教师侧的教学场景,主要价值在于通过提供丰富的教学资源和先进的教研、教学以及评价工具,为教师课前、课中、课后各个教学环节赋能,从而重塑教师角色,实现人机协同,打造「人机复合型教师」。
一方面,AI 可以将教师从重复劳动中解放,使其更专注于高阶育人工作,并帮助教师获得职业成长;另一方面,借助 AI,老师可为学生提供更加全面、系统和个性化的教育,有望实现大规模的个性化教学。

AI 赋能学生侧的学习场景,既涵盖校内学习,又涵盖校外学习,主旨是以学生为中心,通过智能学习工具及多维测评手段,助力学生的综合素养提升。
面向学生及家长群体的 AI+教育,以消费级智能教育硬件、在线教育产品及服务、学习类 App 及资源平台等软硬件系统为主,主要提供个性化的学习路径和丰富的学习资源,不仅拓展了教育渠道,也使学习变得更加灵活、便捷、有趣。

AI 赋能教企侧的运营场景,主要价值在于通过多样化的软硬件产品服务,帮助教企机构实现「招-教-研-学-管-评」全场景智能化升级。其中,以领智云、小鹅通等为代表的教育科技 SaaS 公司,已在教企侧构建起覆盖「营销+教学+管理+课程+评测+家校沟通」的全链路 AI 能力支持。

AI 赋能用户侧的多维场景,核心价值在于用户需求和细分场景或品类匹配,因此 AI 相关产品及服务的研发逻辑是基于用户需求倒推。从目前的发展阶段来看,AI 技术已经实现了与教育全品类融合,并根据用户的接受程度、细分领域的信息化发展阶段、技术与场景的匹配程度差异,表现出不同的高低。


toG 教育信息化&toB 教育企业&toC 教育培训的商业模式对比分析
AI 技术在教育行业的 G 端(政府学校端)、B 端(企业端)和 C 端(消费者端),呈现出差异化的商业模式。G 端围绕政府教育管理需求,B 端聚焦教育机构的定制化需求,C 端则直接面向个人用户的教育培训个性化需求。三者在客户、产品、盈利等维度各有侧重,共同推动市场多元化发展。

AI 技术的飞速发展也在重塑 AI+教育领域的商业模式,众多教育企业「群雄逐鹿」,加速在 AI 领域的布局。从横向商业模式来看,主要围绕技术、产品、服务、知识等四方面展开,各厂商根据技术能力、教育业务理解、教育数据等竞争要素的差异,在行业中分据而立。

对于行业中同时具备技术、业务和渠道优势的头部企业而言,其具备强大的纵向整合能力,能够打造出融合技术、产品、服务、知识的一站式的解决方案。以腾讯教育为例,面向全国各学龄段师生提供的以人工智能课程教学为核心的整体解决方案,包括基础教学平台、AI 实验平台、丰富编程工具、优质课程资源以及师资培训和赛事运营等内容,帮助学校/机构高效开设人工智能课程。


纵览 AI+教育行业产业链,上游为技术提供商,以大模型厂商和云服务厂商为主,为中下游企业提供大模型基础设施、互联网云服务等底层技术支持,由于技术投入需重资产且具备极高的进入壁垒,因此市场高度垄断,市场集中度较高。
中游,由多个环节生产并提供支持,直接面对下游客户构建 AI+教育应用场景,可分为系统集成商、内容服务商、产品提供商,也可按企业特点分为技术驱动型、内容整合型、硬件入口型。
下游,经由包括课后服务、赛事的进校渠道,以及线上线下销售渠道,后面向受众,可分为 G 端教育主管部门及学校,B 端培训机构,C 端师生、家长等。
当前,上中下游厂商持续推动「技术+内容+硬件」的生态战略合作,从而进一步加强生态融合,形成互利共赢的商业环境。

AI 全面赋能教育全产业链生态,贯穿研发、生产、营销、交付全环节。在研发环节,AI 基于数据分析实现个性化学习方案设计,智能开发教育资源,推动产品创新;在生产环节,AIGC 优化内容制作流程,保障内容质量与生产效率,实现降本提效;营销环节,AI 构建精准客户画像,开展智能推广,提升营销精准度与转化率;交付环节,AI 辅助教学、评估学习效果并支持远程教学,改善教学体验与质量。
AI 的应用促使教育产业各环节更加智能、高效、精准,为教育行业的创新发展与生态优化注入强大动力,推动教育向智能化、个性化、高质量方向迈进。

AI 赋能教育「政产学研用」协同创新持续推进,各方相互作用,优势互补,教育链、人才链、产业链、创新链四链融合。在政策引领、技术研发、场景落地和生态构建等方面,AI+教育取得显著成效,推动产教融合领域进入快速发展阶段,涌现出一批高校、职业院校与领先企业形成生态共建。


在线教育进入存量争夺,出海模式从资本和技术、服务逐渐转向 AI+教育产品出海
随着国内教育市场的逐渐饱和以及「双减」政策的实施,国内教育市场竞争白热化,已然步入存量争夺阶段,行业增长受限,企业开始将目光投向海外,寻求新的增长点。目前来看,国内教育企业出海分为四种形式:资本出海、技术出海、服务出海,以及当下的 AI+教育产品出海;2023 年以后,随着技术进步和市场需求的变化,一些具备本地化优势的教育产品在海外取得了不错的成绩,出海模式从资本和技术、服务逐渐转向 AI+教育产品出海。

从出海地区方向上看,全球不同地区对不同 AI+教育产品各有青睐。其中,欧洲和中东市场潜力尚待挖掘,北美以及南亚、东南亚市场更加成熟,发展前景广阔,已有国内企业在海外取得不错的成绩。
从出海产品方向上看,学科辅导是 AI+教育出海主流产品方向,其中以 AI 拍照答疑、AI 陪练为主要细分应用。另外,AI 语言学习类应用同样大有可为。

在全球市场联动背景下,AI+教育出海已演变呈现出「文化+模式+技术」三维度协同输出模式,形成教育跨区域资源整合与本土化适配的深度融合。另外,从出海机会点来看,企业在品牌、技术、模式三重能力维度比拼,力图构建具有全球竞争力的教育生态体系。


AI+教育的本质仍是教育,因此市场格局也呈现出与教育主赛道相同的特征,整体类似哑铃形结构,这一结构反映了行业在政策调控、市场分化和技术变革下的动态平衡。
在早幼教、K12 教育、素质教育、职业教育、中老年兴趣教育等细分领域中,因行业基础、政策导向、AI 技术渗透程度不同等因素,格局仍有差异。

在 AI 赋能下,整个教育行业商业竞争要素主要体现在三方面:模型和算力资源、教育行业理解以及垂类教育数据。
随着算力成本的下降和领先大模型的开源,AI+教育的技术门槛将大幅降低,如果仅依靠算力和模型,将进入同质化竞争,企业间难以构建护城河。未来,AI+教育领域的竞争重心还是教育本身,对教育的理解、教育数据的规模以及生态协同将成为拉开产品及服务差距的关键点。对于企业而言,用好技术,练好内功,推动教育向育人本质的深度回归仍是核心。

教育科技机构、教育信息化厂商、AI 技术提供商、跨界互联网公司,各有优劣势
随着 AI 技术在教育领域的提质增效得以验证,越来越多的玩家投身到 AI+教育市场中,整个产业生态日渐庞大。参与者类型大致可分为四类,包括从业务侧利用 AI 进行业务升级的教育科技机构和教育信息化厂商,以及从技术侧跨界的 AI 技术提供商和跨界互联网公司。尽管这四类玩家路径各异,但成功的头部企业均拥有深厚的业务数据积累和强大的技术能力这一共同点。


从市场规模来看,AI+教育的落地场景主要包括校内市场和校外市场,随着校内教育人生就是博官方平台信息化建设深化,以及校外以学习机为代表的新型教育智能硬件和内容升级,两端均萌发出新的价值增长点。但总体来看,校内市场规模可观,但增长速度及空间相对有限,校外市场面向受众广,且整体正经历 AI 重构,增长潜力巨大。

从校内市场和校外市场两端加总,可推算当下 AI+教育市场规模。其中,校内市场,根据全国教育总投入可估算信息化经费,AI 渗透率先快速增长,后趋于稳定;校外市场,根据未来几年各年级适龄学生人数及人均支出,可估算校外教育市场规模,AI 渗透率正迅猛提升。
当下,根据校内教育信息化需求及适龄学生的校外教育市场需求,估算 2025 年中国 AI+教育市场规模超 700 亿元,随着 AI 大模型商业化落地加速,预计 2030 年将达到近三千亿元,复合增速达 47%。

从教育全局视角来看,人工智能已经在校内外场景、不同教育阶段进行了融合应用。其中,校内场景的基础教育阶段,考试测评、学习评估、精准教学等环节已具备较高 AI 成熟度。高等教育阶段的实训、教学等环节,AI 也在加速落地。学前教育阶段,AI 应用尚处发展初期。
校外,如思维启蒙等早幼教市场,受到智能早教机等硬件产品的催化,AI 应用效果初显。K12 教育的典型环节如学科辅导、升学规划,素质教育的主要细分品类少儿编程等细分市场,因刚需导向,AI+教育应用呈强势发展。职业教育市场,由于 AI 素养提升无法与就业强绑定,AI 渗透率尚有待提升。至于中老年兴趣教育市场,AI 渗透率尚低,需要企业在广阔的用户需求中,挖掘出可联动 AI 技术的具体落地场景。

教育信息化、早幼教、K12 教育、素质教育、职业教育、中老年兴趣教育,细分市场持续发展中
就细分赛道市场规模而言,行业整体可划分为校内教育信息化市场,以及校外早幼教、K12 教育、素质教育、职业教育、中老年兴趣教育五大细分市场。
受政策影响,校内教育信息化的 AI 渗透率日益攀升,不乏有企业中标金额过亿元的重大项目。校外市场,由于对个性化学习、教学效率提升需求的日益增长,K12 教育、素质教育赛道的 AI 整体渗透率较高。其次,早幼教领域受到智能早教机、AI 玩具等硬件产品的催化,也蓬勃发展。在职业教育和中老年兴趣教育领域,由于行业参与者以少量头部机构为主,且缺少代表性 AI 教育智能硬件产品,市场规模尚有待提升。
点击文末阅读原文,填写基本信息,登记后即可获取 PDF 完整版报告+进入行业交流群
特别声明:以上内容(如有图片或视频亦包括在内)为自媒体平台“网易号”用户上传并发布,本平台仅提供信息存储服务。
小米高管辟谣SOS 1秒接通宣传图小字“不含排队时间”:系AI生成!网友:可以吐槽,但不能造谣
安世中国致客户:各项生产经营正有序推进 保障客户生产连续性是现阶段最高追求
郑丽文当选后连出重拳,公开称台湾人就是中国人,要与大陆直接对线》宣布第二期将推迟上线,节目嘉宾邓莎丈夫路行因行贿风波陷“塌房”争议
TES惨败给GEN!今年面对LCK战绩0-9!解说直言:kanavi表现有点差
400-820-8820